在当今这个数字化快速发展的时代,电商行业蓬勃兴起,亚马逊作为全球最大的电子商务平台之一,吸引了无数商家前来开店拓展业务。然而,想要在亚马逊上开店并不是一件简单的事情,需要准备一系列的资料来完成注册流程。那么,注册亚马逊店铺到底需要哪些资料呢?

注册亚马逊店铺需要什么资料
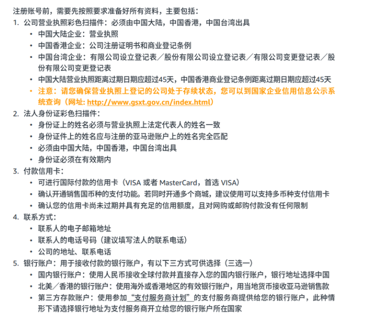
注册亚马逊店铺需要的资料主要包括:
公司营业执照:必须由中国大陆、中国香港或中国台湾出具,且距离过期日期应超过45天。
法人身份证信息:身份证上的姓名必须与营业执照上法定代表人的姓名一致,且身份证必须在有效期内。
双币信用卡(如VISA或MasterCard):信用卡需支持国际付款,且不能过期,应具有充足的信用额度,并对网购或邮购付款没有任何限制。
店铺信息:包括店铺名称、店铺标志、店铺描述等。
卖家信息:提供您的姓名、联系方式、邮寄地址和发货地址等。
此外,根据所选择的店铺类型(如个人店铺或专业店铺)和所销售的产品类别,可能还需要提供其他额外的资料,如税务登记证明、品牌注册证明等。
详细的细节可以参考下图

注册亚马逊店铺注册流程
1.浏览器搜索“亚马逊全球开店”

选择你想要入驻的站点进行注册,美国站选择北美站注册

点击下方的“创建您的Amazon账户”即可开始注册

2.填写姓名和邮箱
输入法人姓名的拼音、邮箱和密码

3.验证邮箱
亚马逊会给你之前填写的邮箱发送一封邮件,里面有6位数的验证码

4.填写公司所在地、业务类型和名称

5.填写公司(营业执照)的详细信息

6.填写法人的详细信息
其次,还需要完善受益人信息,如果你的公司有股份大于25%的股东,你还需要补充股东的信息。如果没有,你就勾选你是收益所有人以及法人即可。

7.填写收款账户和双币卡信息
这里填写的是第三方收款账户,不懂的可以问账户经理

之后,你还需要填写双币信用卡的信息(用于支付月服务费,39.99美元/月)

8.填写店铺信息
店铺名称以及一些选项,建议全部填写“是”
后续亚马逊是不会审查这些信息的,可以有助于你更容易通过审核

9.提交身份验证
你需要上传法人身份信息和营业执照的彩色扫描件

10.进行视频验证
你可以自行预约一个视频进行验证

完成视频验证后,你还需要进行地址验证,亚马逊会给你注册时填写的公司经营地址发送一封邮件,里面就有地址验证码。

验证完成后,你就可以等候亚马逊的审核结果了。

注册亚马逊店铺注意事项
资料准备与真实性:所有提交的资料必须真实、准确、完整。无论是商业文件、法人身份证、信用卡信息还是联系方式,都应确保是最新且有效的。此外,营业执照的地址应是真实有效的办公地址,避免使用挂靠地址,这对店铺注册和后期运营都有益处。
店铺地址证明:亚马逊会验证店铺地址的真实性,因此需要提供相关的账单及手续证明。如果无法提供相关文件,店铺可能会被封禁,对卖家利益造成极大损害。
运营准备:在店铺注册成功后,卖家需要设置运费、退换货政策以及店铺休息时间等,确保店铺能够顺利运营。此外,收款账号的设置和分配也是需要注意的重要环节。
注册填写规范:填写内容格式应统一,一般为拼音连写,尽量使用大写字母作为字的首拼。地址填写应与营业执照和身份证保持一致,并提供相应的水电和信用卡账单作为证明。
遵守平台规则:在整个注册和运营过程中,应严格遵守亚马逊平台的规则和政策,禁止进行违规行为,如持有多个卖家账户等。
注册亚马逊店铺只是第一步,要想在竞争激烈的电商市场中脱颖而出,还需要不断优化产品、提升服务质量、制定有效的营销策略等。只有不断学习和努力,才能在亚马逊这个全球电商巨头的平台上实现自己的商业梦想。





